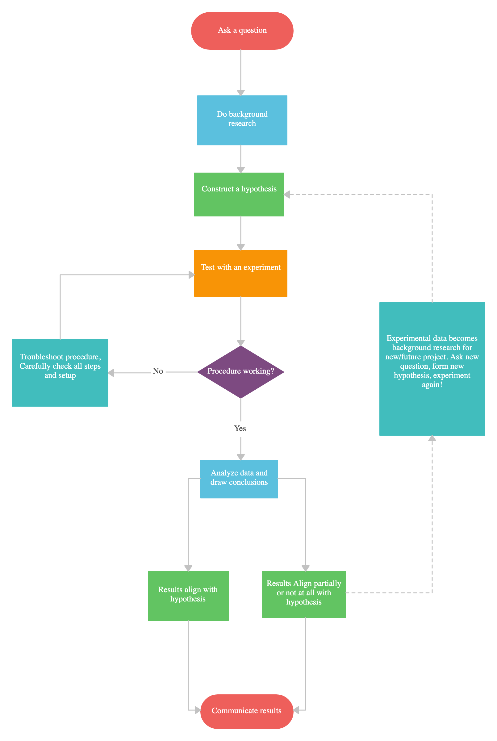
Scientific-Method-Flowchart-Example

Flowchart Template Visual Note Taking Technique

Join over thousands of organizations that use Creately to brainstorm, plan, analyze, and execute their projects successfully.

Get started here
Download our all-new eBook for tips on 50 powerful Business Diagrams for Strategic Planning.

Author

Amanda Athuraliya

Amanda Athuraliya is the communication specialist/content writer at Creately, online diagramming and collaboration tool. She is an avid reader, a budding writer and a passionate researcher who loves to write about all kinds of topics.

Leave a comment

*
*

2 × one =

Back to top