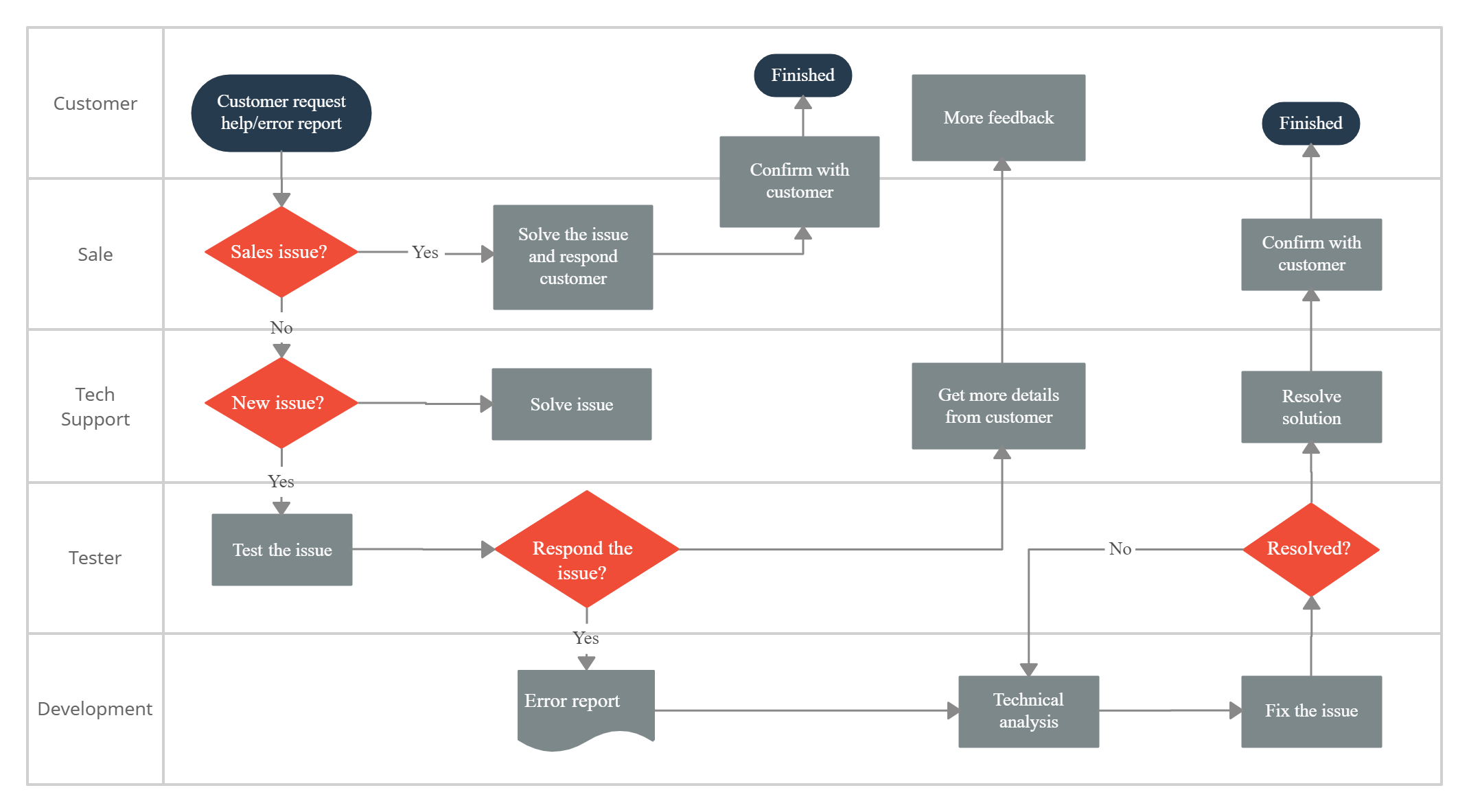
Customer Support Process Flowchart

Customer Support Process Map

Join over thousands of organizations that use Creately to brainstorm, plan, analyze, and execute their projects successfully.

Get started here
Download our all-new eBook for tips on 50 powerful Business Diagrams for Strategic Planning.

Leave a comment

*
*

thirteen + 13 =

Back to top