Workflow Chart Maker
Streamline Workflows with Clear Workflow Charts
Visualize tasks, decisions, and handoffs clearly with Creately’s Workflow Chart Creator. Build professional workflow charts faster, improve team clarity, and keep every process running smoothly from start to finish.
Drag-and-drop workflow chart tool with smart connectors
Real-time collaboration for teams and stakeholders
Ready-made workflow chart templates for any process
Diagramming
Visual Collaboration
Org Chart

Intuitive Workflow Chart Tool to Map Processes Clearly

Drag-and-drop shapes and smart connectors for fast workflow creation.
Built-in symbols for decisions, tasks, approvals, and parallel flows.
Easily adjust layouts as processes evolve without redrawing charts.
Suitable for simple task flows and complex multi-step processes.


Build and Manage Processes with an Online Workflow Chart Maker

Access your workflow charts from anywhere with cloud-based workspaces.
Attach documents, links, and notes directly to workflow steps.
Use lanes and containers to represent roles, teams, or systems.
Keep process documentation centralized and always up to date.
Collaborative Workflow Chart Generator for Teams

Edit workflow charts together with real-time cursors and presence.
Leave comments, tag teammates, and resolve feedback in context.
Control access with viewer, commenter, and editor roles.
Track changes and restore earlier versions when needed.


Turn Workflow Charts into Actionable Processes

Add owners, statuses, and notes to each workflow step.
Track progress and responsibilities directly on the chart.
Identify bottlenecks and optimize workflows visually.
Keep execution and documentation connected as workflows evolve.
What Is a Workflow Chart Maker?

How to Make a Workflow Chart with Creately
Set up a shared workspace
Create a dedicated workspace for your workflow chart and invite teammates so everyone can align on objectives, scope, and ownership from the beginning.
Define scope, inputs, and outcomes
Identify the start and end points, key decisions, and expected outputs so the workflow chart reflects the real process and supports accurate planning.
Choose a template or start from scratch
Use a ready-made Creately template to move faster, or begin with a blank canvas and standard symbols to model your workflow chart structure clearly.
Map steps, decisions, and ownership
Place each step in sequence, connect decision points, and assign owners so stakeholders can understand responsibilities and handoffs at a glance.
Review, optimize, and share
Collaborate with stakeholders using comments and live editing, refine for clarity, then share via secure link or export for documentation and presentations.
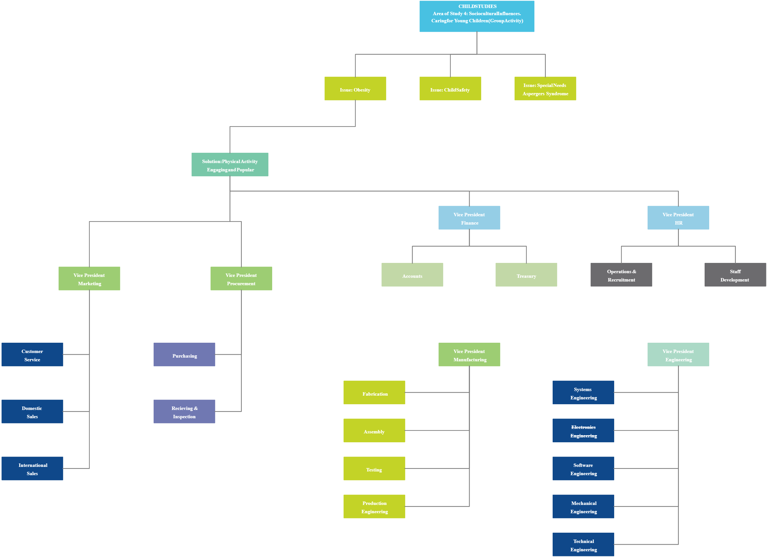
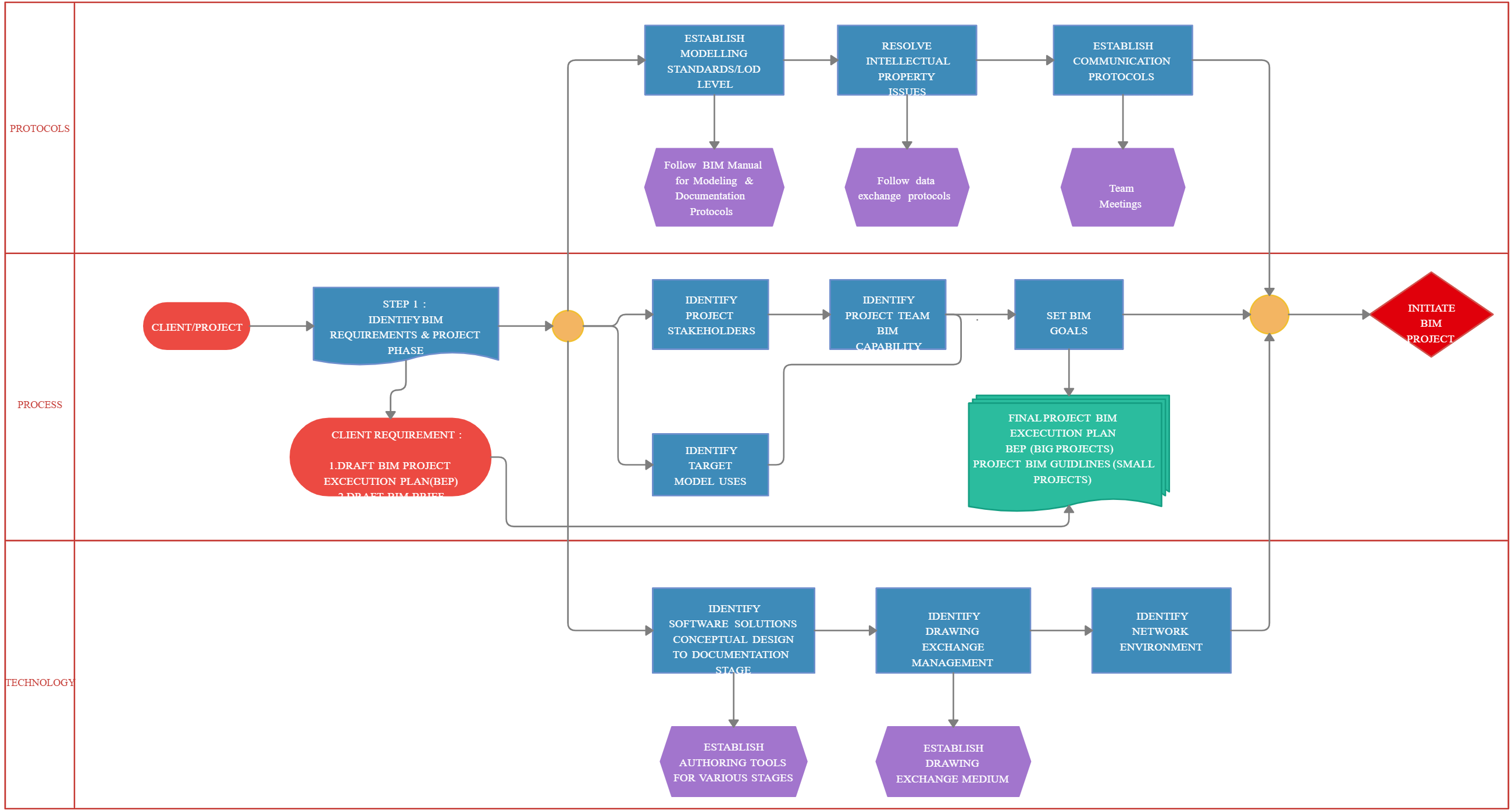
Make a Workflow ChartGet Started with These Free Workflow Chart Templates
FAQ about the Workflow Chart Maker
What Is a Workflow Chart and Why Is It Useful?
How Does Creately Work as a workflow chart tool?
Is Creately’s Workflow Chart Tool Free to Use?
What Is the Best Workflow Chart Software on the Market Today?



























