System Flowchart Maker
Simplify Complex Processes with Clear System Flowcharts
Visualize and organize every system process effortlessly with Creately’s system flowchart creator. Collaborate online, map workflows, and ensure accuracy at every step—making your systems more transparent, efficient, and easy to manage.
Ready-made system flowchart templates
Real-time collaboration for system design teams
Drag-and-drop symbols for system components and data flow
Diagramming
Visual Collaboration
Org Chart

Design Detailed System Flowcharts Faster

Drag-and-drop components to represent system processes, inputs, and outputs.
Smart connectors automatically adjust as your system evolves.
Use keyboard shortcuts to model systems efficiently.
Maintain clarity even in large, complex system flowcharts.


Collaborate on System Design in Real Time

Work together with multi-cursor editing and comments.
Review system logic asynchronously or live.
Track changes with full version history.
Keep all system documentation connected to the diagram.
Connect System Flowcharts Across Your Organization

Centralize all system diagrams on one infinite canvas.
Control access with flexible sharing permissions.
Present system flowcharts directly from Creately.
Integrate with tools your teams already use.


Execute and Maintain Systems with Creately

Add notes and metadata to every system component.
Track ownership and updates over time.
Keep system documentation accurate and up to date.
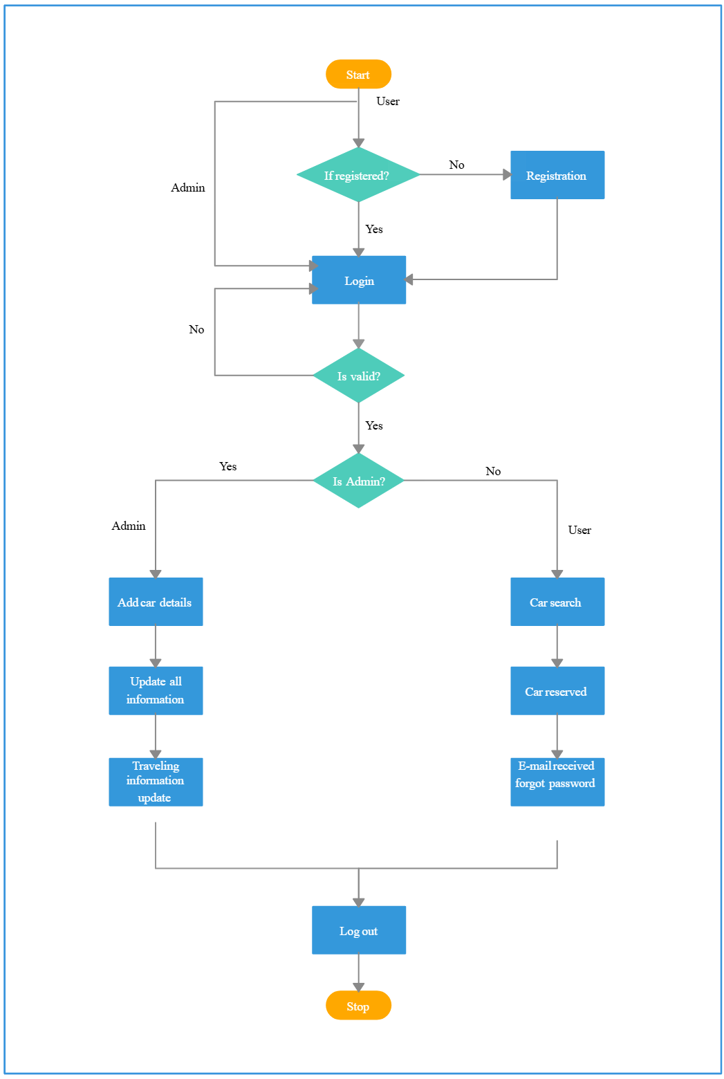
What Is a System Flowchart?

How to Make a System Flowchart with Creately
Set up a shared workspace
Create a dedicated workspace for your system flowchart and invite teammates so everyone can align on objectives, scope, and ownership from the beginning.
Define scope, inputs, and outcomes
Identify the start and end points, key decisions, and expected outputs so the system flowchart reflects the real process and supports accurate planning.
Choose a template or start from scratch
Use a ready-made Creately template to move faster, or begin with a blank canvas and standard symbols to model your system flowchart structure clearly.
Map steps, decisions, and ownership
Place each step in sequence, connect decision points, and assign owners so stakeholders can understand responsibilities and handoffs at a glance.
Review, optimize, and share
Collaborate with stakeholders using comments and live editing, refine for clarity, then share via secure link or export for documentation and presentations.
Create a System FlowchartGet Started with These Free System Flowchart Templates
FAQ about the System Flowchart Maker
What are Creately’s system flowchart maker pricing plans?
- Free Plan — $0/month for basic system flowchart creation and collaboration
- Starter & Team Plans — $8/month or $5/month billed annually
- Business Plan — $149/month or $89/month billed annually
Annual billing helps you save more while unlocking advanced collaboration, workspace management, and enhanced system flowchart features. You can compare all available plans and features on the Creately Pricing Page.
How can you create system flowcharts faster?
Are there templates for different system flowchart use cases?
Can teams collaborate on system flowcharts?
Can I add notes, data, and files?
Can I share, present, or export system flowcharts?


























